C.P.A. College, Bodinayakanur | Arts & Science College
  • Home
  • Web Mail
  • Student Login
  • Staff Login
  • e-library Admin Login
  • Home (current)
  • About
      History Vision & Mission Layout Profile of the college Annual Reports Contact Us
  • Administration
    Desk
    • President
    • Vice President
    • Secretary
    • Principal
    • Management
    • Organogram
    • Staff Council
  • Academics
      Admission Admission Enquiry Programs Departments Memorable Milestones Code of Conduct Faculty Non Teaching Staff Programme Outcomes Handbook with Academic Calendar University Rank Holders National Education Policy (NEP) 2020 Feedback Submission Feedback Analysis
  • Student
      Forum/ Cell Placement Hostel Scholarship Question Bank Syllabus Econtent
  • Campus
      Events Infrastructure Sports Career @ CPAC Circular and Notices Recent News
  • Library
  • Research
  • Alumni
  • IQAC
  • NAAC
  • Gallery
      Images Videos

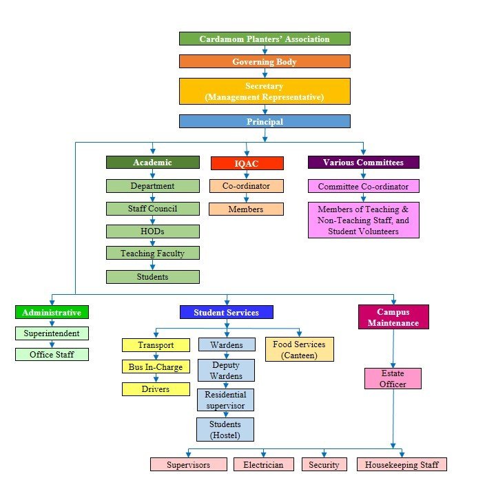
College Organogram

  1. Academic
  2. Organogram

Organogram

Quick Links

  • Vision & Mission
  • Notifications & Circulars
  • Latest News
  • Management
  • Programs Offered
  • Faculty
  • Non Teaching Staff
  • University Rank Holders
Get connected with us on social networks!
About Us

C.P.A. College, Bodinayakanur is one of the leading Arts and Science colleges in Theni District, Tamil Nadu, affiliated to Madurai Kamaraj University. With NAAC ‘A’ Grade accreditation, modern infrastructure, experienced faculty, and strong placement support, the college prepares students for higher education, employment, and responsible citizenship.

Page Views
808915
Useful links
  • Home
  • Vision & Mission
  • Programs Offered
  • Departments
  • Infrastructure
  • Events
  • Contact Us
Useful links
  • Madurai Kamaraj University
  • UGC
  • NAAC
  • DST
  • Open Educational Resource
Get in Touch
  • Pankajam Nagar, Bodinayakanur - 625513,
    Theni District, Tamilnadu.

  • TelephonePrincipal : (04546) 291608
    Office : (04546) 291606

  • MobileOffice : +91 90033 80288

  • Fax +91 4546 280793

  • email cpacollege2010@gmail.com

© 2024 CPA College. Powered by SSK WEB SOLUTIONS